ZPRAVODAJSTVÍ
TELEVIZE
DISKUSE
DOKUMENTY
O NÁS
KONTAKTY
Vyhledat
Pouze v této knize
Přihlásit se
Přehled podle firmy
Přehled podle obsahu
Uživatelský návod k vícevstupému PQ monitoru MEg74
| Kategorie:
Návody k obsluze
Montážní návody
|
Tento dokument chci!
Vydal:
MEgA - Měřící Energetické Aparáty, a.s.
Strana
25
z 64
« Předchozí
1
10
20
30
40
50
60
64
Další »
«
»
« Předchozí
Další »
Zobrazení indexu knihy
Jak získat tento dokument?
Objednat bezplatné zaslání AKTUÁLNÍ elektronické verze katalogu PQ monitorů MegA zde!
Poznámky redaktora
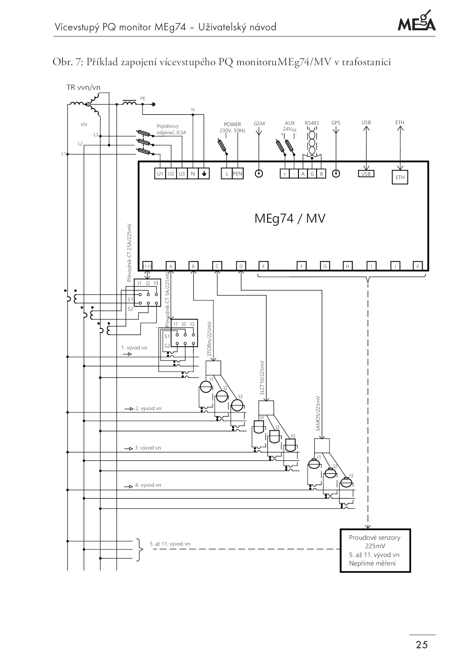
Vícevstupý monitor MEg74 Uživatelský návod 25 Obr. vývod vn 5. vývod vn Proudové senzory 225mV 5. Příklad zapojení vícevstupého monitoruMEg74/MV trafostanici U1 USB ETH I1-I3 K GSM 24V GPS MEg74 MV RS485 ss A Obr. vývod vn 3LCT10/225mV I1 I2 I3 4. 11. vývod vn Nepřímé měření L PEN 230V, 50Hz I1 I3 S2 S1 TR vvn/vn Převodník CT 5A/225mV 3TORm/225mV I1 I2 I3 2.7: Příklad zapojení více vstupového monitoruMEg74/MV trafostanici + - PE N L3 L2 L1 Pojistkový odpínač, 0,5A VN Převodník CT 25A/225mV I1 I3 S2 S1 1. 11. vývod vn 3AMOS/225mV USB ETH AUX POWER . vývod vn I1 I2 I3 3