ZPRAVODAJSTVÍ
TELEVIZE
DISKUSE
DOKUMENTY
O NÁS
KONTAKTY
Vyhledat
Pouze v této knize
Přihlásit se
Přehled podle firmy
Přehled podle obsahu
Úsekový odpínač SF6 s dálkovým ovládáním
| Kategorie:
Montážní návody
|
Tento dokument chci!
Vydal:
Efacec Praha s.r.o.
Strana
16
z 24
« Předchozí
1
2
3
4
5
6
7
8
9
10
11
12
13
14
15
16
17
18
19
20
21
22
23
24
Další »
«
»
« Předchozí
Další »
Zobrazení indexu knihy
Jak získat tento dokument?
Zažádat o bezplatné zaslání AKTUÁLNÍ papírové verze katalogu úsekových odpínačů EFACEC zde!
Poznámky redaktora
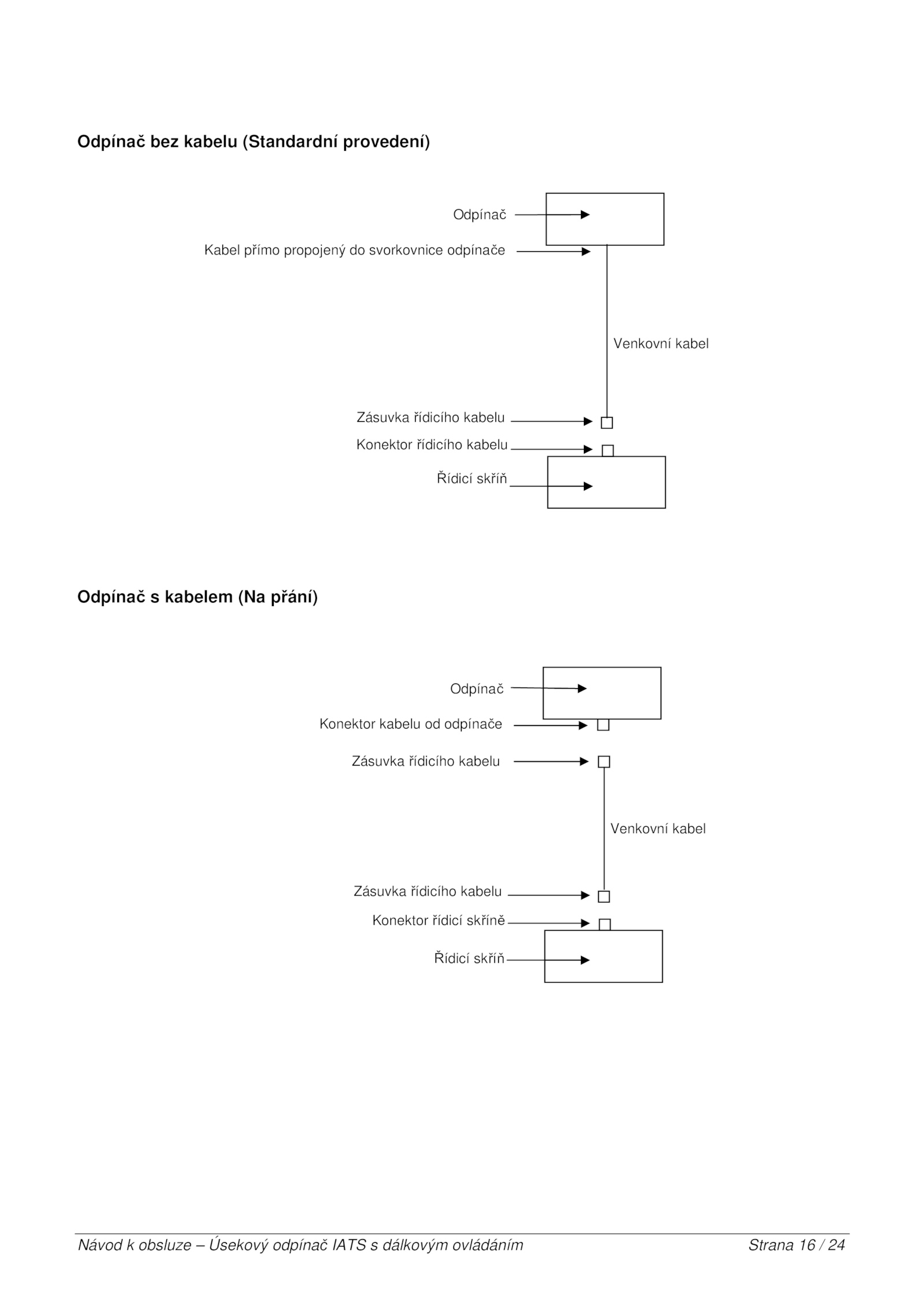
Návod obsluze Úsekový odpínač IATS dálkovým ovládáním Strana 24 Odpínač bez kabelu (Standardní provedení) Odpínač kabelem (Na přání) Kabel přímo propojený svorkovnice odpínače Venkovní kabel Odpínač Zásuvka řídicího kabelu Řídicí skříň Konektor řídicího kabelu Konektor kabelu odpínače Venkovní kabel Odpínač Zásuvka řídicího kabelu Zásuvka řídicího kabelu Řídicí skříň Konektor řídicí skříně